○広島中央環境衛生組合個人情報の保護に関する法律施行条例施行規則
令和5年4月1日
規則第2号
(趣旨)
第1条 この規則は、個人情報の保護に関する法律(平成15年法律第57号。以下「法」という。)、個人情報の保護に関する法律施行令(平成15年政令第507号。以下「令」という。)及び広島中央環境衛生組合個人情報の保護に関する法律施行条例(令和5年広島中央環境衛生組合条例第1号。以下「条例」という。)の施行に関し、必要な事項を定めるものとする。
(定義)
第2条 この規則において使用する用語は、法、令及び条例において使用する用語の例による。
(個人情報ファイル簿の作成の通知)
第3条 実施機関は、個人情報ファイル簿を作成したときは、直ちに、管理者に対し、当該個人情報ファイル簿を作成した旨及び個人情報ファイルの名称その他の管理者が定める事項を通知しなければならない。
(個人情報ファイル帳票の作成及び通知)
第4条 実施機関は、保有している個人情報ファイルのうち、法第74条第2項第3号及び第9号に該当するファイルについて、法第74条第1項第1号から第7号まで、第9号及び第10号に掲げる事項並びに令第21条第6項各号に掲げる事項を記載した帳簿(以下「個人情報ファイル帳票」という。)を作成しなければならない。
2 前条の規定は、個人情報ファイル帳票について準用する。
(個人情報ファイル簿等の保有をやめたときの記録)
第6条 実施機関は、第3条の規定により通知した個人情報ファイル簿又は個人情報ファイル帳票について、当該実施機関がその保有をやめたときは、その旨を記録しておかなければならない。
(本人確認手続等に必要な書類)
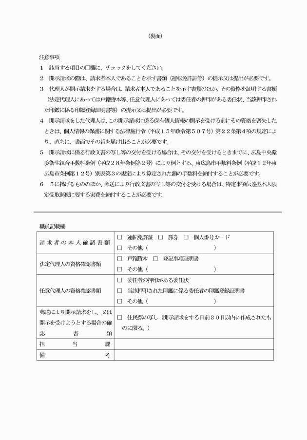
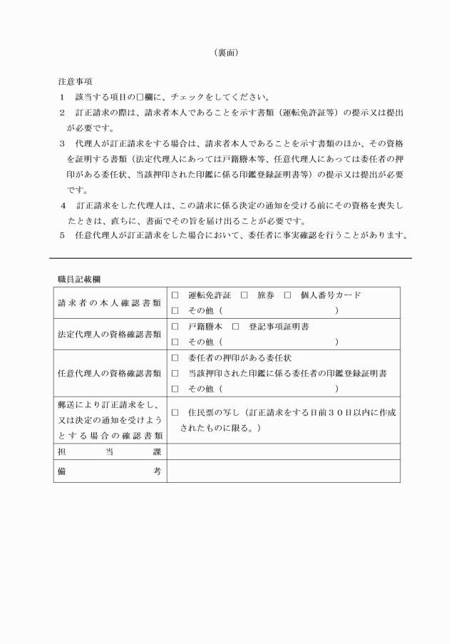
第7条 令第22条第1項第2号に規定する管理者が適当と認める書類は、次に掲げる書類とする。
(1) 旅券
(2) 外国政府が発行する外国旅券
(3) 療育手帳
(4) 前3号に掲げるもののほか、官公署又は官公署に準ずる団体等から発行され、又は発給された書類であって、開示請求者が本人であることを確認することができると管理者が認めるもの
(写しの送付に要する費用の納付の方法)
第8条 令第28条第4項の規則で定める方法は、納付書により納付する方法とする。
(個人情報ファイル簿)
第9条 法第75条第1項の規定による個人情報ファイル簿の作成は、個人情報ファイル簿(別記様式第1号)により行うものとする。
(開示請求書)
第10条 法第77条第1項の開示請求は、保有個人情報開示請求書(別記様式第2号)により行うものとする。
(不開示決定通知書)
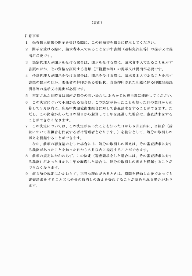
第12条 法第82条第2項の規定による通知は、保有個人情報不開示決定通知書(別記様式第5号)により行うものとする。
(開示決定等期限延長通知書)
第13条 法第83条第2項の規定による通知は、保有個人情報開示決定等期間延長通知書(別記様式第6号)により行うものとする。
(開示決定等期限特例延長通知書)
第14条 法第84条の規定による通知は、保有個人情報開示決定等期限特例延長通知書(別記様式第7号)により行うものとする。
(開示請求事案移送通知書)
第15条 法第85条第1項の規定による通知は、保有個人情報開示請求事案移送通知書(別記様式第8号)により行うものとする。
(法第86条第1項の第三者意見照会書)
第16条 法第86条第1項の規定による通知は、保有個人情報の開示請求に関する意見照会書(別記様式第9号)により行うものとする。
(法第86条第2項の第三者意見照会書)
第17条 法第86条第2項の規定による通知は、保有個人情報の開示請求に関する意見照会書(別記様式第10号)により行うものとする。
(反対意見提出者への通知書)
第18条 法第86条第3項の規定による通知は、保有個人情報の開示に関する決定通知書(別記様式第11号)により行うものとする。
(開示の実施方法等申出書)
第19条 法第87条第3項の規定による申出は、保有個人情報の開示の実施方法等申出書(別記様式第12号)により行うものとする。
(訂正請求書)
第20条 法第91条第1項の訂正請求は、保有個人情報訂正請求書(別記様式第13号)により行うものとする。
(訂正決定通知書)
第21条 法第93条第1項の規定による通知は、保有個人情報訂正決定通知書(別記様式第14号)により行うものとする。
(不訂正決定通知書)
第22条 法第93条第2項の規定による通知は、保有個人情報不訂正決定通知書(別記様式第15号)により行うものとする。
(訂正決定等期限延長通知書)
第23条 法第94条第2項の規定による通知は、保有個人情報訂正決定等期間延長通知書(別記様式第16号)により行うものとする。
(訂正決定等期限特例延長通知書)
第24条 法第95条の規定による通知は、保有個人情報訂正決定等期限特例延長通知書(別記様式第17号)により行うものとする。
(訂正請求事案移送通知書)
第25条 法第96条第1項の規定による通知は、保有個人情報訂正請求事案移送通知書(別記様式第18号)により行うものとする。
(訂正実施通知書)
第26条 法第97条の規定による通知は、保有個人情報訂正実施通知書(別記様式第19号)により行うものとする。
(利用停止請求書)
第27条 法第99条第1項の利用停止請求は、保有個人情報利用停止請求書(別記様式第20号)により行うものとする。
(利用停止決定通知書)
第28条 法第101条第1項の規定による通知は、保有個人情報利用停止決定通知書(別記様式第21号)により行うものとする。
(不利用停止決定通知書)
第29条 法第101条第2項の規定による通知は、保有個人情報不利用停止決定通知書(別記様式第22号)により行うものとする。
(利用停止決定等期限延長通知書)
第30条 法第102条第2項の規定による通知は、保有個人情報利用停止決定等期間延長通知書(別記様式第23号)により行うものとする。
(利用停止決定等期限特例延長通知書)
第31条 法第103条の規定による通知は、保有個人情報利用停止決定等期限特例延長通知書(別記様式第24号)により行うものとする。
(諮問をした旨の通知書)
第32条 法第105条第3項において準用する同条第2項の規定による通知は、広島中央環境衛生組合情報公開・個人情報保護審査会諮問通知書(別記様式第25号)により行うものとする。
(運用状況の公表)
第33条 条例第4条の規定による個人情報保護制度の運用の状況の公表は、年度ごとの開示請求等の件数、開示請求等に対する決定件数その他必要な事項について、組合のホームページへの掲載により行うものとする。
(委任)
第34条 この規則に定めるもののほか、法の施行に関し必要な事項は、管理者が別に定める。
附則
この規則は、令和5年4月1日から施行する。



































